/
/
Измерения сетевого ...
Измерения сетевого напряжения
Анализатор позволяет с высокой точностью в режиме реального времени отслеживать состояние линии питания приборов переменного тока – среднеквадратичные значения (RMS) переменного напряжения и тока. Статья посвящена краткому описанию анализатора переменного тока на основе модуля АЦПн-10.

Основой модуля АЦПн-10 является бюджетный 8-битный микроконтроллер (МК) PIC18F25K80 в составе которого имеется 12-битный модуль АЦП. Поддержка дифференциальных измерений и широкий входной динамический диапазон (до +5В или до ±2.5 В) делают этот МК удобной основой для построения бюджетных аналого-цифровых систем. Обмен данными с модулем АЦПн-10 осуществляется через интерфейс RS-485 по протоколу Modbus RTU.

Анализатор переменного тока на основе модуля АЦПн-10, разработанного компанией Диалтек, является важным элементом в системе управления модулятором клистрона КИУ-111.
11 октября
2023
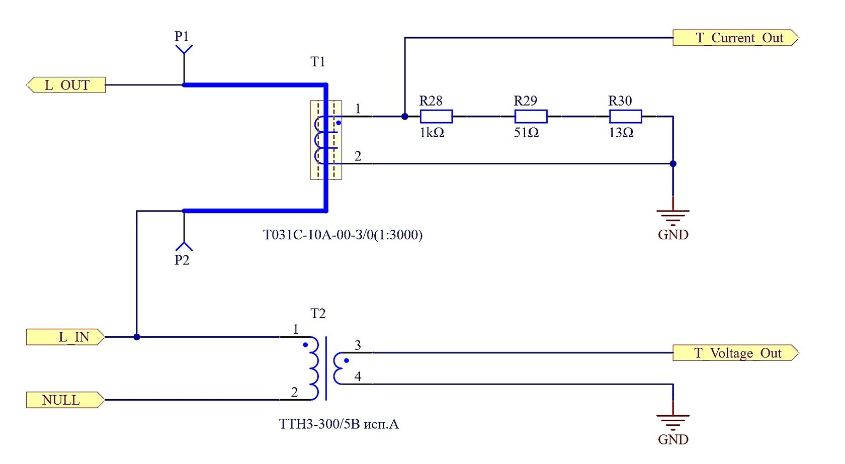
Входное сетевое напряжение переменного тока подается на первичную обмотку понижающего трансформатора ТТН3-300/5В, вторичная обмотка которого соединяется с масштабирующим и дифференциальным усилителями.

Дифференциальная схема измерений, в отличии от синфазной, является более устойчивой
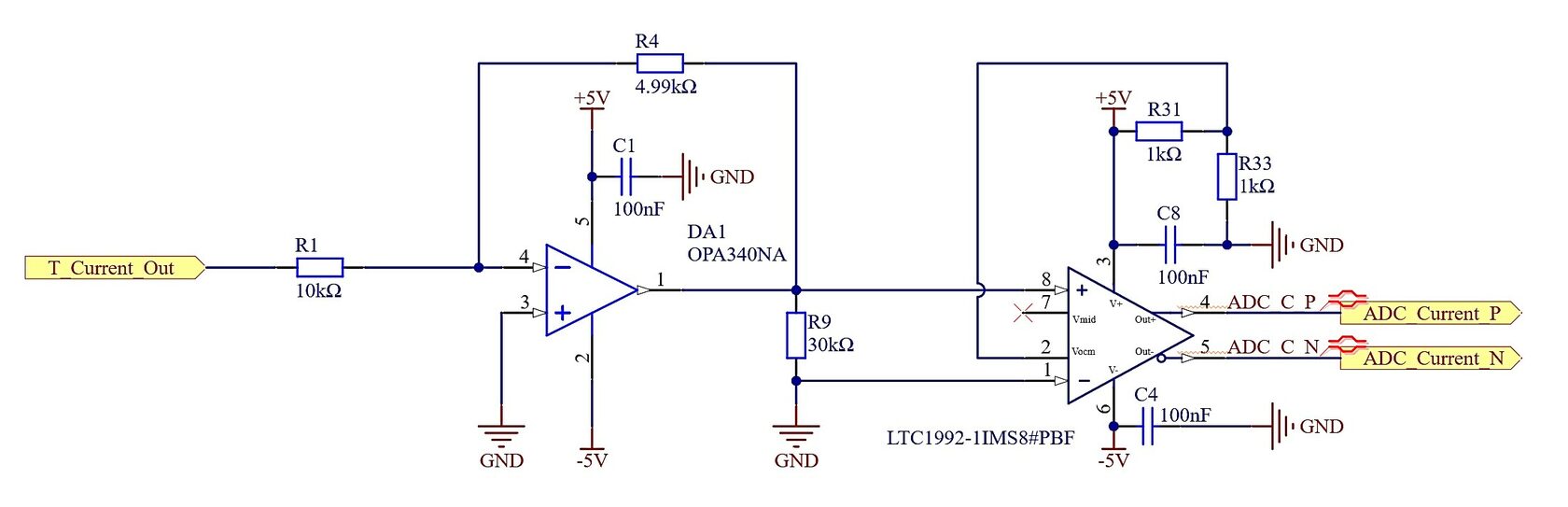
к шумам и помехам в условиях работы промышленного сильноточного оборудования и поддерживается встроенным в МК модулем АЦП. Схема масштабирующего дифференциального усилителя приводит напряжение вторичной обмотки трансформатора напряжения к динамическому диапазону измерений АЦП (до ±2.5 В) и переводит сигнал из синфазного в дифференциальный. Компаратор DA3 используется для формирования сигналов начала и конца периода синусоиды переменного напряжения.


Переменный ток нагрузки измеряется с помощью трансформатора тока Т1 Т031С-10А-00-З/0. Его потенциальный выход соединен с масштабирующим дифференциальным усилителем, соединенным на вход второго измерительного канала АЦП МК – канала измерения тока. Таким образом анализатор переменного тока АЦПн-10 компании Диалтек содержит
2 дифференциальных канала измерений – для измерения переменного напряжения и тока.

Упрощенный алгоритм работы анализатора переменного тока можно описать следующим образом:

Общая осциллограмма процесса измерений показывает, что начало цикла измерений периода синусоиды («Voltage», канал № 1) начинается с появления переднего фронта на выходе компаратора («Sine trigger», канал № 4). После появления переднего фронта начинается цикл периодических измерений АЦП («ADC tick», канал № 3) который останавливается при появлении следующего переднего фронта компаратора после начала преобразования.

Cигналы компаратора «обрамляют» период синусоиды и дают четкие сигналы на начало и окончание дискретных измерений синусоиды.


Из осциллограммы видно, что период измерений АЦП составляет 400 мкс. (частота F изм. = 2.5 кГц >> 50 Гц), что однозначно удовлетворяет условиям теоремы Котельникова F изм. ≥ 2‧F сигнала макс.


Испытания работы анализатора переменного тока на основе модуля АЦПн-10

Испытательный стенд содержал:
  • измерительный модуль Диалтек «АЦПн-10»;
  • автотрансформатор ЛИ-220/380-4 со стрелочной индикацией для плавного поднятия и изменения амплитуды переменного напряжения;
  • нагрузку в виде масляного обогревателя;
  • прецизионный цифровой мультиметр Tektronix DMM4050;
  • мультиметр типа «токовые клещи» UT-203;
  • компьютер с программой Modbus Poll подключенный к модулю АЦПн-10 через преобразователь интерфейсов USB/RS-485.


При сравнении показаний приборов и регистровой карты АЦПн-10 видно, что при нагрузке ~4 А на напряжении ~179 В отклонение измерений анализатора переменного тока на основе модуля AЦПн-10 от измерений напряжения прецизионного мультиметра Tektronix DMM 4050 составили
не более 0.2% по напряжению и 2.5% по току от результатов измерения токовых клещей UT-203.

Регистр 2 регистровой карты модуля AЦПн-10 содержит результат измерений среднеквадратичного значения (RMS) напряжения в Вольтах, а регистр 3 — результат измерений среднеквадратичного значения (RMS) тока. Регистры 0 и 1 содержат статус биты наличия сетевого напряжения и токовой нагрузки. В случае отсутствия сетевого напряжения в регистре 1 появится значение «0», а при отключении нагрузки значение «0» появится в регистре 1. Также в модуле AЦПн-10 имеется возможность программной смены адреса Modbus RTU ID с последующим сохранением в энергонезависимую память.
Теорема Котельникова гласит о том, что непрерывный сигнал с ограниченным спектром можно восстановить по его дискретным отчетам, если они были взяты с частотой дискретизации, превышающей максимальную частоту сигнала минимум в два раза.
Испытания работы анализатора переменного тока на основе модуля АЦПн-10 показывают его полную работоспособность и приемлемую точность. Статистика длительного обмена данными показывает надежность функционала Modbus RTU (более 5.4 млн. считываний данных без единой ошибки).