/
/
Малошумящий источник ...
Малошумящий источник питания на базе линейного преобразователя напряжения
Выходное напряжение представленного источника питания задается всего одним резистором и может быть установлено в диапазоне от +1 до +24 В с точностью не хуже ± 0.5%. Выходной ток источника питания при этом может достигать 1.5 А.


В статье рассмотрен простой, но полезный, малошумящий источник питания мощностью до 30 Вт на основе микросхемы линейного преобразователя напряжения.
13 февраля
2024
Температурный контроллер криогенных систем, разработанный компанией Диалтек содержит схемы прецизионных измерений токов и напряжений с точностью лучше ±0.1% во всем диапазоне измерений. Такая точность достигается не только соответствующей схемотехникой, но и схемами питания с минимальным уровнем шумов. Известно, что источники питания на основе линейных преобразователей имеют ряд преимуществ перед импульсными в части шумовых характеристик. Этот факт делает линейные источники питания более привлекательными в применении при разработке измерительной электроники, где шумы источников питания могут искажать результаты измерений малых токов и напряжений. К примеру, модули температурного контроллера измеряют единицы милливольт, микровольты и сотни нановольт, шумы импульсных источников питания попросту могут исказить все попытки таких измерений.

В статье посвященной линейному управляемому источнику питания кратко представлены особенности схем общего питания, подробно разобрана схема управления источником напряжения. В любом модуле электроники вопрос питания является важным, часто определяет ключевые характеристики схем в том или ином модуле электроники. Большинство современных электронных устройств имеют в своем составе импульсные источники питания, которые, в свою очередь, имеют преимущества и недостатки (также рассмотренные в статье про линейный преобразователь).
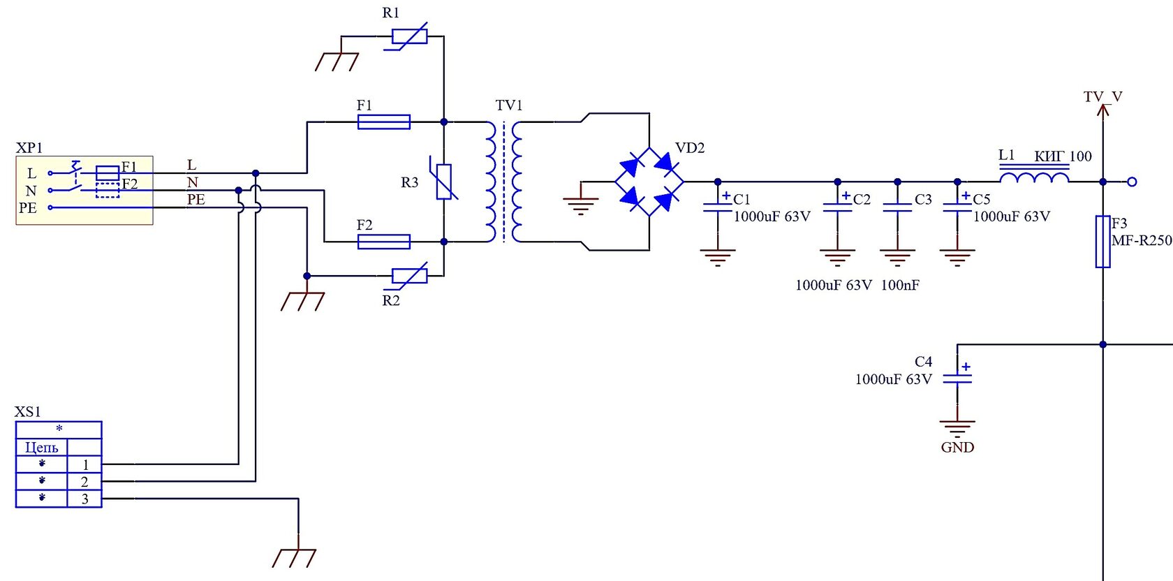
Блок-схема малошумящего линейного источника питания выглядит следующим образом:
Основой источника питания является тороидальный трансформатор TV1 220/24В мощностью 30 Вт выходное напряжение которого поступает на диодный мост VD1 двухполупериодного выпрямителя и далее выравнивается в постоянное напряжение без пульсаций с помощью накопительных конденсаторов С1, C2, C5. LC-фильтр L1/С4 является дополнительным элементом, уменьшающим пульсации выходного напряжения.
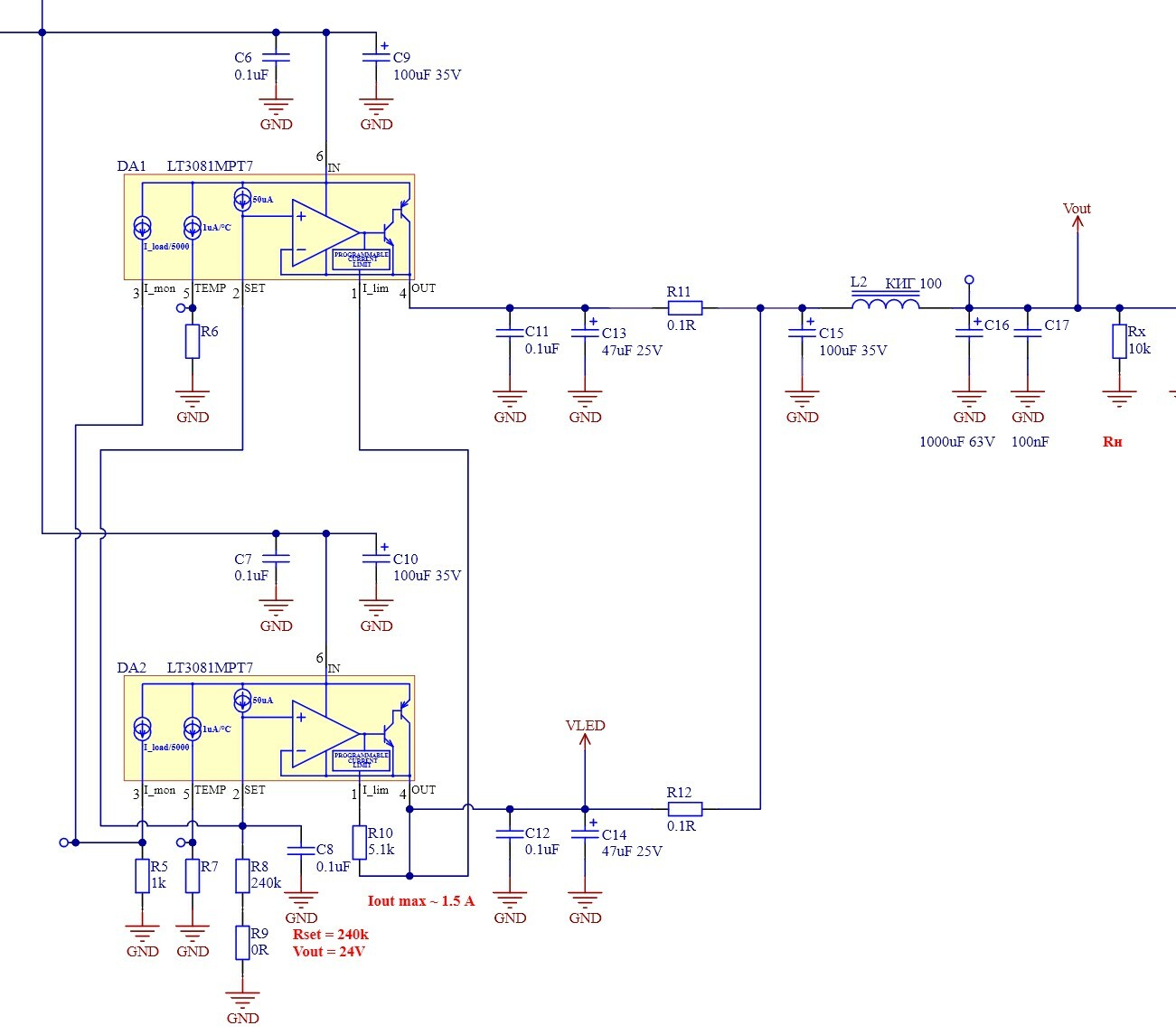
Сглаженное выходное напряжение трансформатора поступает на вход сдвоенного каскада линейного преобразователя на базе микросхем LT3081. Из схемы видно, что выходное напряжение устанавливается резисторами R8 и R9, в данной реализаций их величина равна 240 кОм и 0 Ом соответственно, что устанавливает выходное напряжение Vout = +24 В.


Изменяя суммарное значение сопротивления в цепи SET (вывод 2 микросхем) с помощью резисторов R8 и R9 можно установить любое напряжение в диапазоне рабочих напряжений микросхемы LT3081. Таблица, взятая из спецификации микросхемы LT3081, обобщает зависимость выходных напряжений от величины сопротивления резистора, подключенного к выводу SET.
Представленная схема линейного источника питания состоит из двух каскадов микросхем, соединённых в единый контур управления через выводы SET. Выходы каскадов также объединены в общую линию через выравнивающие резисторы R11 и R12. Такая схема включения обусловлена попыткой распараллелить токовую нагрузку на микросхемы DA1 и DA2 с целью минимизации выделяемой мощности как следствие работы схемы линейного преобразователя в виде тепла.
Ключевой особенностью работы схем линейных преобразователей является рассеивание мощности в виде тепла от разницы между входным и выходным напряжениями в зависимости от тока нагрузки:
Видно, что расчетное значение сглаженного выходного напряжения трансформатора близко к расчетному:
Рассчитаем среднюю выделяемую в виде тепла мощность на микросхеме линейного преобразователя:
P = (Uвх - Uвых) · Iвых
Очевидно, что рассеиваемого тепла будет тем больше, чем выше разница между выходным и входным напряжениями в связке с выходным током. В нашем случае среднее выпрямленное напряжение трансформатора Uтр. в режиме минимальной нагрузки будет равно:
Uтр. = 24 · √2 = 33.6 В
Проведем измерения выходного напряжения трансформатора в режиме холостого хода (отсутствия нагрузки):
Uтр. расчетное = 33.6 В
Uтр. измеренное = 36.5 В
Измеренное значение напряжения трансформатора с подключенной нагрузкой 50 Ом:
Pн = (Uвх - Uвых) · Iвых = (30 – 24) · 1 = 6 Вт.
Длительная по времени тепловая нагрузка величиной 6 Вт для корпуса TO-220 будет фатальной и скорее всего приведет к срабатыванию защиты микросхемы по перегревы и как следствие отключению выходного напряжения. Чтобы избежать перегрева микросхем LT3081 в нашей схеме предусмотрена установка алюминиевых радиаторов. На фото печатной платы источника питания от компании Диалтек показана вариант установки цифрового датчика температур на радиатор для оперативного мониторинга.
Установка радиаторов обеспечивает уверенную работу источника питания на базе линейных преобразователей напряжения во всех диапазонах напряжений и токов без перегрева и отключений выходного напряжения по защите от перегрева.
Итак, безусловными плюсами представленного решения по разработке источника питания является средний уровень пульсаций и шумов выходного напряжения, который составляет около 80 мВ peak-to-peak:
Согласно документации на «ходовой» или народный средней мощности (100 Вт) импульсный источник питания, уровень пульсации выходного напряжения равен до 150 мВ peak-to-peak.
Полученные выходные характеристики разработанного источника питания подтверждают возможность его применения как основного источника питания прецизионных схем измерений.
Однако относительно малая величина максимального выходного тока и высокая стоимость трансформаторов напряжения накладывает ограничения на повсеместное использование трансформаторных линейных источников питания. Также можно сказать, что есть определенный потенциал улучшения шумовых характеристик, 80 мВ p/p достаточно хороший, но не финальный результат.