/
/
Управление двигателем большого вала...
Управление двигателем большого вала кабельной машины для изготовления сильноточных сверхпроводящих кабелей

В проекте создания прототипа машины изготовления сильноточных сверхпроводящих кабелей мы изготовили систему регулировки натяжения ВТСП лент, основой которой стали разработанные нами блоки управления двигателями постоянного тока, находящиеся под управлением «умного» (интеллектуального) аналого-цифрового модуля DSE+.

02 мая
2024
Одним из ключевых направлений деятельности компании Диалтек является техническая поддержка научных исследований и наукоемких производств.

Группа исследователей и инженеров, представляющих заказчика занимается изготовлением сильноточных сверхпроводящих кабелей на основе высокотемпературных сверхпроводниковых лент (ВТСП) по специальной технологии. Из этих лент наматывается сильноточный сверхпроводящий кабель с помощью кабельной машины. Инженеры компания Диалтек оказали содействие данному проекту в виде разработки автоматики комплекса и программного обеспечения представленной сверхпроводящей кабельной машины.

Конкретно эта статья посвящена другой, дополнительной части автоматики - управлению двигателем большого вала кабельной машины.

Заказчик поставил задачу обеспечить управление трехфазным двигателем переменного тока для регулировки скорости вращения большого вала, обеспечивающего намотку кабеля на кабельной машине. Кроме того, требовалось обеспечить счет оборотов самого вращающегося вала и расчет длины кабеля, намотанного на вал за время его вращения.

Механическую часть работы заказчик выполнил самостоятельно – валы были установлены, все передаточные механизмы и узлы – тоже, нами разработана только система управления вращением вала и счета его оборотов. Управление движением вала происходит из программы на компьютере через преобразователь Ethernet/RS-485

Решение задачи управления двигателем состояло в подборе стандартного частотного преобразователя и обеспечения его управления через промышленный интерфейс RS-485.

На рынке существует множество типовых решений для управления двигателями переменного тока, был использован «классический» трехфазный частотный преобразователь производства компании INNOVERT.

Схема управления движением вала
Удаленное управление частотным преобразователем сделано через интерфейс RS-485 по протоколу Modbus RTU. С помощью базовых команд из регистровой карты частотного преобразователя обеспечено управление вращением двигателя, скоростью и направлением вращения, а также периодическое чтение контрольных значений – напряжения, тока, скорости вращения шпинделя и др. Кроме того считывается и отображается регистр состояний и ошибок.

Разработанная программа управления содержит основные поля и переменные - управление частотой (скоростью) вращения двигателя, направлением. В отдельное поле сведены измеряемые параметры работы двигателя - ток, напряжение, мощность и т.д. Кроме того считывается и отображается регистр состояний и ошибок.

Обмен данными с счетчиком оборотов MTC 32.1 согласно схеме управления происходит через RS-485 Modbus RTU. Регистры 0/1 модуля MTC 32.1 содержат число равное количеству оборотов («разов» измерений) магнитного датчика, т.е. количество появлений магнита в поле чувствительности датчика. Каждый раз, когда происходит новое измерение магнитного поля датчиком, счетчик оборотов увеличивает свое значение на единицу.

Зная количество магнитов, расположенных на вале вращения и расстояние между магнитами,
можно рассчитать суммарное количество кабеля, намотанного на вал за время работы кабельной машины.
Смотрите видео проверки работы стенда:
Фрагмент регистровой карты Modbus частотного преобразователя:

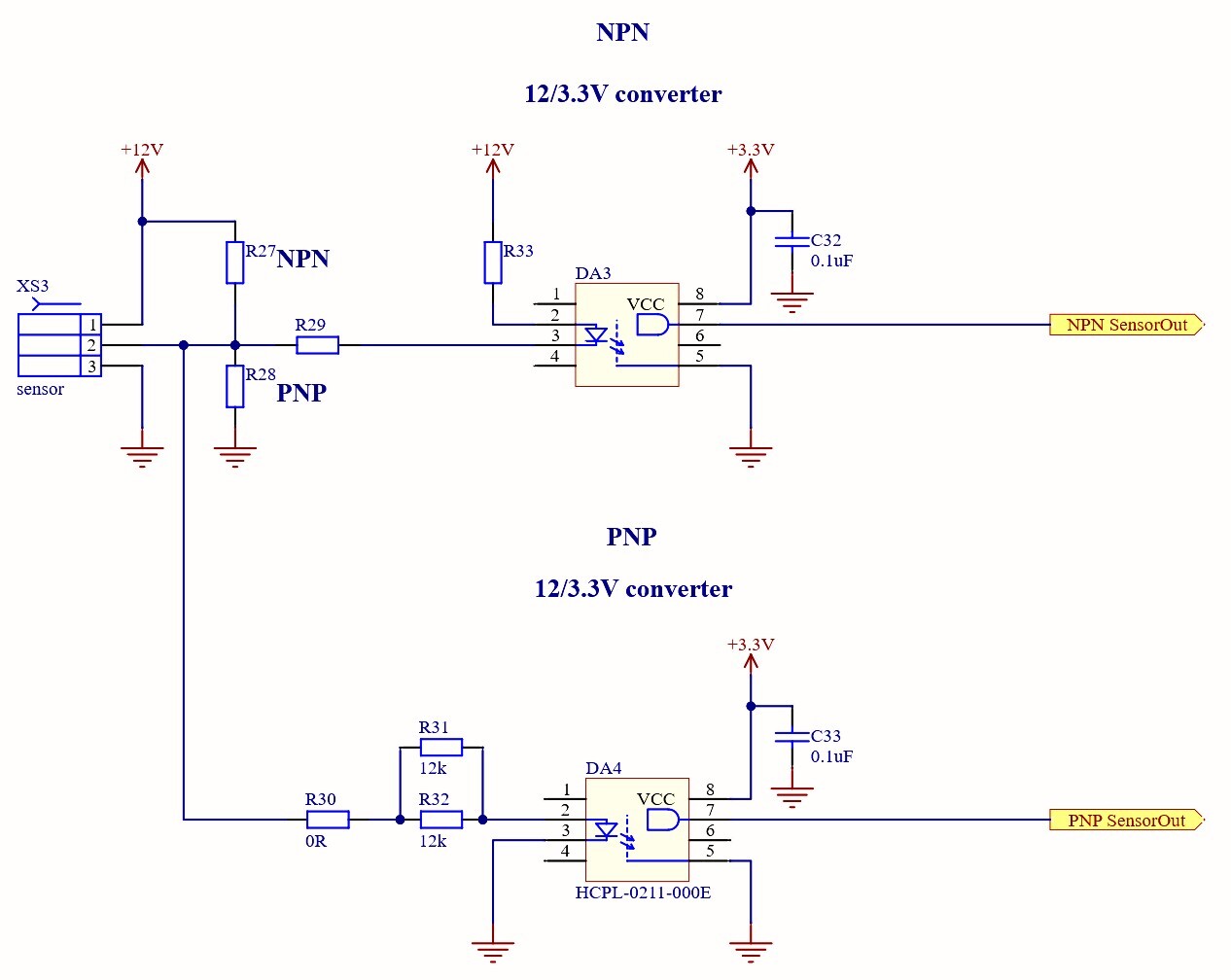
Задача счета оборотов была решена с помощью разработанного инженерами компании Диалтек модуля счета оборотов MTC 32.1. Счет оборотов реализован с помощью магнитного датчика оборотов типа NPN или PNP, подключенного к оптронам DA3 или DA4 в схеме MTC 32.1, выходы которых идут на цифровые входы микроконтроллера.
Датчик оборотов
Магниты
Электроника от Диалтек для автоматизации производств. Управление двигателем большого вала кабельной машины